Automated WRICEF Documentation with AI Agents
Introduction
Every SAP system is unique. Over years of implementations, rollouts, and upgrades, organizations accumulate custom developments that are built to address specific business needs that standard SAP cannot fulfill. These objects are known as customizations or WRICEF objects:
- Workflows
- Reports
- Interfaces
- Conversions
- Enhancements
- Forms
Together, they form the exclusive DNA of an SAP system. They differentiate one enterprise from another. For many businesses, these WRICEF objects embody 15 to 20 years of accumulated knowledge and intellectual property (IP).
But here’s the problem:
In most cases, WRICEF documentation is poor, missing, or outdated.
This blog will deep-dive into why WRICEF documentation is so critical, the pain points organizations face, and how automation is changing the game.
The Reality of Custom Object Management
A typical enterprise SAP environment contains hundreds, sometimes thousands, of custom WRICEF objects. Each has its own architecture, data flows, user interfaces, and business logic. The common scenario includes:
Lost institutional knowledge: Original developers and functional experts are no longer available, and their understanding of the code's business context has left with them.
Outdated documentation: Technical specifications either don't exist or are severely outdated, making them unreliable for current decision-making.
Hidden dependencies: Interconnections between objects are poorly understood, creating risks during any modification or upgrade.
Reactive maintenance through reverse engineering: When issues arise, teams must spend valuable time reverse engineering existing code to understand what it does, how it works, and why it was built that way.
This reactive approach to understanding custom code leads to technical debt accumulation, system performance issues, and significant delays during transformation projects. Teams essentially become digital archaeologists, excavating layers of undocumented logic.
Why Documentation Matters
Organizations operating without structured custom object documentation face several critical risks:
Project delays occur when teams must invest considerable time reverse engineering existing functionality before making changes or enhancements. What should take days can stretch into weeks.
Security vulnerabilities can emerge from unmonitored custom code that may contain deprecated or insecure logic that hasn't been reviewed in years.
User experience issues arise when redundant or conflicting customizations create inconsistent system behavior across the organization.
Poor decision-making happens during business workshops when discussions are based on assumptions rather than documented facts about what the system actually does.
For growing SAP landscapes, moving beyond manual reverse engineering to automated documentation has become essential for maintaining system integrity and supporting business continuity.
Approaches to Custom Object Assessment
Successful transformation initiatives require a thorough Custom Object Assessment to understand existing assets, evaluate their business value, and make informed decisions about their future. Organizations typically choose between two main approaches:
Manual Assessment: The Traditional Reverse Engineering Process
The traditional method involves technical consultants manually examining each custom object through time-intensive reverse engineering:
- Reviewing ABAP code line by line to understand logic and flow
- Consulting with functional teams to reconstruct business requirements
- Creating documentation using standard tools like Word or Excel
- Cross-referencing with existing system documentation (when available)
- Conducting interviews to fill knowledge gaps
For a system containing 600 custom objects, this reverse engineering approach typically requires over 3,000 person-days of effort, making it extremely time-intensive and resource-heavy. Moreover, the quality of documentation depends heavily on individual consultant expertise and can vary significantly.
Agentic AI-Driven Assessment with KTern.AI
KTern.AI offers a fundamentally different approach through its Custom Code Mining capabilities powered by agentic AI. Rather than relying on manual reverse engineering, the platform deploys autonomous digital agents that systematically analyze SAP systems and generate comprehensive documentation.
The agentic AI process includes:
- Automated scanning of all WRICEF objects across the system landscape
- Intelligent analysis of functional, technical, and architectural components
- Risk and complexity assessment using predefined criteria and pattern recognition
- Mapping of usage patterns, dependencies, and relationships through behavioral analysis
- Context-aware documentation generation that understands business meaning, not just code structure
Unlike traditional automation that follows rigid rules, agentic AI brings adaptive intelligence to the documentation process. These agents can reason about code purpose, identify patterns across objects, and generate insights that go beyond simple technical descriptions.
AI-Driven Documentation with KTern.AI
Once KTern.AI completes its Digital Maps assessment and identifies all active WRICEF objects, the agentic AI system engages in sophisticated analysis using metadata, code, usage logs, and system configurations. This goes far beyond basic reverse engineering.
The agentic AI process includes:
- Parsing the ABAP codebase with contextual understanding of programming patterns and business logic
- Extracting technical structures including data models, interface logic, and architectural relationships
- Mapping transactions with their input parameters, output formats, and data transformations
- Visualizing complex relationships such as screen flows, data dependencies, and enhancement points
- Annotating objects with business context derived from usage patterns, naming conventions, and integration points
The output is not just a technical dump or a simple code-to-text conversion. The agentic AI produces well-structured, readable, and business-aligned documentation that serves both technical and functional audiences.

What KTern.AI Auto-Generates for Every WRICEF Object
Let's break down the documentation into its core sections and explain how each part addresses the challenges that manual reverse engineering struggles to solve.
1. Overview Section: The Context and Purpose
Every documentation begins with a clear overview that answers the questions reverse engineering teams typically spend days trying to answer:
- What does this custom object do?
- Why was it built?
- What business need does it fulfill?
- How does it fit into the broader process landscape?
This section includes:
Purpose and Functionality: A plain-language explanation of the object's role that any stakeholder can understand.
Business Context: Details on how it fits into larger processes like purchasing, finance, or inventory management.
Key Features and Scope: An outline of what users can achieve using this object, including any limitations or boundaries.
The agentic AI doesn't just describe what the code does—it infers why it exists and what business problem it solves.

2. Functional Documentation: How Users Interact With It
This section captures the user's perspective, functioning as a comprehensive user manual that would typically require extensive interviews and testing to compile through reverse engineering.
It includes:
Input Parameters: What needs to be entered or selected for the object to function correctly.

Screen Flow and Navigation: Detailed UI documentation showing which tabs exist, how users navigate, and the logical flow of interactions.
Output Format: Specifications for reports or results, whether they're ALV grids, charts, forms, or other formats.

Customizing Options: Available variations or filters users can apply to get different results.
Troubleshooting Tips: Common issues and resolution steps, such as "If no data is shown, check authorization settings or date range parameters."

The agentic AI reconstructs the user journey by analyzing screen definitions, transaction codes, and actual usage patterns logged in the system.
3. Technical Documentation: The Developer's Blueprint
This comprehensive technical layer serves ABAP developers, technical architects, and maintenance teams who need to understand or modify the system.
KTern.AI's agentic AI documents:
Architecture Summary: Dependencies on includes, classes, screens, and external components.

Key Objects and Includes: Complete inventory of programs like ZPROGRAM_TOP, ZPROGRAM_CLASS, and associated subroutines.
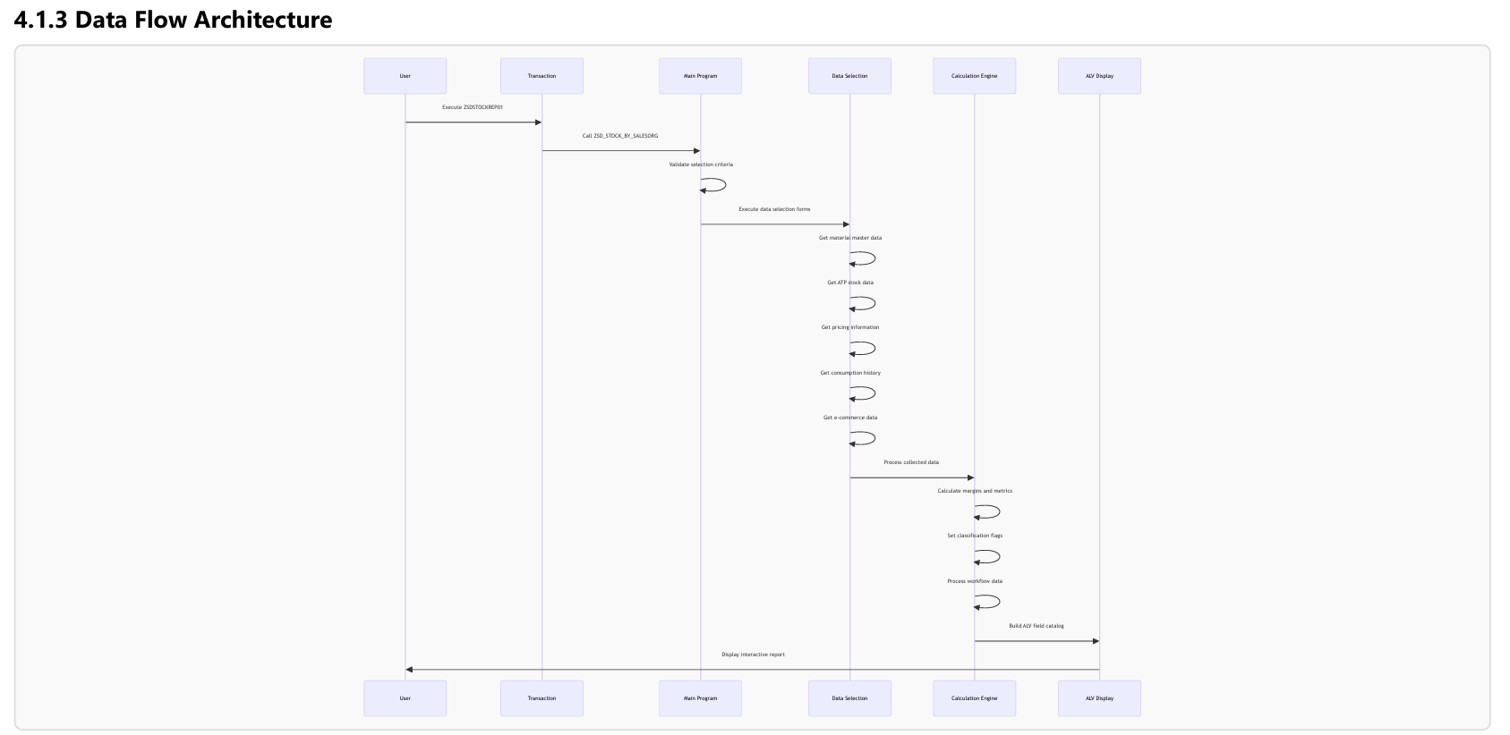
Data Flow Diagrams: Visual representations showing how data moves from user input through processing logic to output generation.

ALV Structures and Screen Elements: Detailed specifications of what data is presented and how it's formatted.
Internal Tables: Complete listing of major internal tables with their structures and purposes.

Enhancement Points and Custom Tables: Identification of where the program can be extended or customized without core modifications.

Error Handling Logic: Documentation of how system errors and user errors are processed and communicated.

This eliminates the need for developers to spend days reverse engineering code to understand its architecture and logic flow.
4. Appendix: Everything in One Place
The final section provides a comprehensive reference that ties all components together:
Complete Object Inventory: Every program, include, structure, and transaction involved in the custom object.
Glossary of Terms: Standardized terminology to ensure consistency, especially when different teams use different terms for the same concepts.
Related Documentation: Links to supporting guides, configuration documents, or relevant SAP notes.
Support Considerations: Guidance for system administrators or BASIS teams on authorizations, performance considerations, and system dependencies.
Why This Matters for Your SAP Program
Whether you're:
- Migrating to S/4HANA and need to assess code compatibility
- Starting a clean core initiative and evaluating which customizations to retire
- Preparing for an internal audit or compliance review
- Training new developers on legacy systems
- Reducing technical debt and improving system maintainability
- Planning a system consolidation or carve-out
Having structured, reliable, and instantly available documentation is essential. KTern.AI's agentic AI approach ensures you never have to manually reverse engineer your own system again. The intelligence is captured once and maintained systematically, becoming a living asset rather than a one-time deliverable.
With every WRICEF object understood and documented through agentic AI rather than manual reverse engineering, your SAP system becomes transparent, agile, and future-ready.
Efficiency Comparison: Manual vs. Agentic AI
The difference in effort between manual reverse engineering and agentic AI-driven documentation is substantial:
| Assessment Method | Time per Object | 600 Objects Total |
|---|---|---|
| Manual Reverse Engineering | 5 person-days | 3,000 person-days |
| Agentic AI with KTern.AI | 1.2 person-days | 720 person-days |
This represents a 76% reduction in assessment and documentation effort, allowing organizations to:
- Complete assessments in weeks rather than months or years
- Allocate resources to strategic activities instead of reverse engineering
- Base decisions on comprehensive, standardized documentation rather than fragmented knowledge
- Reduce errors that typically occur in manual processes
- Scale documentation efforts across large enterprise landscapes
The efficiency gain isn't just about speed—it's about consistency, completeness, and the ability to keep documentation current as systems evolve.
Implementation Benefits
Organizations implementing agentic AI-driven custom object documentation typically experience:
Faster project delivery through dramatically reduced time spent understanding existing functionality during development and testing phases. Teams can move directly to enhancement work rather than spending weeks on reverse engineering.
Better risk management via comprehensive visibility into system components and their interdependencies, enabling proactive rather than reactive maintenance.
Improved maintenance efficiency when support teams have access to detailed, current documentation that accurately reflects system behavior.
Enhanced decision-making during transformation planning, with data-driven insights replacing guesswork and assumptions about what exists in the system.
Knowledge preservation that protects organizations from expertise loss when key personnel depart.
Accelerated onboarding for new team members who can understand complex customizations without requiring extensive mentoring from senior developers.
Conclusion: Beyond Reverse Engineering
The need for systematic documentation of custom objects grows more critical as SAP environments become increasingly complex and as organizations face pressure to transform their technology landscapes. While traditional manual reverse engineering approaches remain viable for smaller implementations with limited customization, they simply don't scale for enterprise environments.
The shift toward agentic AI-driven documentation represents more than just automation—it's a fundamental change in how organizations capture, maintain, and leverage knowledge about their SAP systems. By moving beyond reactive reverse engineering to proactive, intelligent documentation, teams can focus on strategic activities while ensuring that critical system knowledge is captured comprehensively and maintained systematically.
Agentic AI doesn't just speed up the reverse engineering process; it eliminates the need for it entirely in most scenarios. The intelligence embedded in these systems understands context, recognizes patterns, and generates insights that would take human consultants weeks to develop through manual analysis.
For organizations planning SAP transformations or seeking to improve their custom object management practices, agentic AI-powered documentation tools like KTern.AI offer a clear path to better visibility, reduced risk, more efficient operations, and freedom from the endless cycle of manual reverse engineering.
The question is no longer whether to document custom objects, but whether to continue relying on time-intensive manual reverse engineering or embrace the intelligence and efficiency of agentic AI.